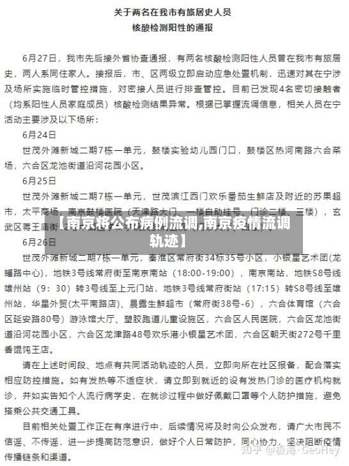
-
【南京将公布病例流调,南京疫情流调轨迹】
南京新增外地返宁阳性感染者行动轨迹(3月28日发布)月28日南京市通报新增1例外地返宁阳性感染者,其行动轨迹如下:3月27日16:47乘坐G1822次高铁抵达南京南站。3月27日18:00左右在南京南站核酸采样点进行核酸采样,全程佩戴口罩...
南京新增外地返宁阳性感染者行动轨迹(3月28日发布)月28日南京市通报新增1例外地返宁阳性感染者,其行动轨迹如下:3月27日16:47乘坐G1822次高铁抵达南京南站。3月27日18:00左右在南京南站核酸采样点进行核酸采样,全程佩戴口罩...