【上海外地牌照限制,上海外地牌照限制进京吗】

上海外地牌照限制时间和区域

限行时间:星期一到星期五的7时至20时 ,周末及法定节假日除外。此时间段内,外地牌照车辆不得在指定高架道路上行驶 。限行区域:涵盖多条主要高架道路,具体包括:延安高架路:S20外环高速以东段。南北高架路:呼玛路至芦恒路以南400米段 ,含卢浦大桥。

【上海外地牌照限制,上海外地牌照限制进京吗】-第1张图片

上海市区外地牌照限行时间主要分为内环地面限行和高架限行两种情况,具体如下:内环地面限行 限行时间:每天7:00~9:00,17:00~19:00 ,周周日和全体公民放假日除外 。

【上海外地牌照限制,上海外地牌照限制进京吗】-第2张图片

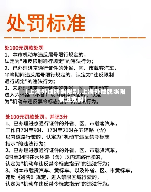
025年上海外地牌照车辆进入市区的限行时间如下:高架/快速路限行时间星期一到星期五7:00-20:00 ,共13小时禁止通行。

【上海外地牌照限制,上海外地牌照限制进京吗】-第3张图片

上海外地牌内环地面道路限行时间为工作日7:00 - 9:00和17:00 - 19:00,内环高架路自2025年10月11日10时00分起有新的限行规定。地面道路限行情况上海外地牌照车辆在内环地面道路的限行时间为工作日的早上7:00 - 9:00以及下午17:00 - 19:00 。

外地牌照在上海有哪些限制

〖壹〗、基本通行规则允许进入:外地牌照车辆(非临时牌照)可进入上海市区,但需在入境道口缴纳通行费并领取有效期为7天的凭证 。若停留超过7天 ,需重新缴费。临时牌照限制:外省临时牌照车辆禁止进入上海(包括外环线及地面道路)。

〖贰〗 、外地牌照车去上海有以下限制:高峰时段限行:在星期一到星期五的早晚高峰时段(7:00-9:00和16:00-18:00,也有说法为7:00-20:00),禁止外地牌照车辆在上海市内环(包括高架道路)范围内行驶 。

〖叁〗、时间限制:早上7点到9点 ,晚上4点到6点,这些时间段内不允许上内环高架和外环。范围:内环高架全段和外环全段。特定道路和区域限制:尽管问题中未明确指出5米(含)以上的面包车是否属于小型面包车,但通常这类车辆因尺寸较大 ,可能不受小型面包车特定限制的影响 。

〖肆〗、外地临时牌照进入上海并无限制,根据上海市规定,所有悬挂临时行驶车号牌的车辆通行范围与同类型机动车相同 ,即沪字开头的临时汽车牌照在合规放置与有效期内,等同于拥有上海牌照,包括高峰时段可以上高架。值得注意的是 ,临时牌照不分沪C郊区与市区 ,统一等同于市区牌照。

〖伍〗 、外地牌照在上海有以下限制:高架/快速路限行限行时间为星期一到星期五7:00 - 20:00(周周日及国定假日除外),共13小时 。限行范围包括延安高架路(S20外环以东段)、南北高架路、中环路 、内环高架路(部分路段) 、南浦大桥、卢浦大桥、延安东路隧道等17处高架及隧道。

外地牌照车去上海有什么限制

临时牌照限制:外省临时牌照车辆禁止进入上海(包括外环线及地面道路)。 限行时段与区域高架道路限行:工作日高峰时段: 上午7:00-10:00(部分政策为7:00-9:00) 下午16:00-20:00(部分政策为17:00-19:00)禁止在外环内高架路 、延安东路隧道、南浦大桥等主要高架和桥梁行驶 。

外地牌照车去上海有以下限制:高峰时段限行:在星期一到星期五的早晚高峰时段(7:00-9:00和16:00-18:00,也有说法为7:00-20:00) ,禁止外地牌照车辆在上海市内环(包括高架道路)范围内行驶。

外地牌照的车辆可以进上海,但需注意以下限行规定:时间限制:工作日的早晚高峰时段限制外地车进入上海市区的部分高架快速路及特定区域。周周日及法定节假日不限行 。区域限制:限行区域主要为外环内的高架快速路以及到浦东机场的华夏高架 。地面道路无禁区,杨浦大桥和南浦大桥也没有限行。

上海外滩外地车牌能进吗

上海外滩外地车牌可以进入 ,但有时间限制。具体情况如下:工作日高峰时段限行:在工作日的早上7点至9点,以及下午4点至6点的高峰时段,外地牌照的私家车不允许进入上海内环高架、外环以及部分过江大桥和隧道 。因此 ,如果计划在工作日的高峰时段自驾前往上海外滩,需要注意避开限行时间,或者选取公共交通工具出行。

外地牌照车辆可以进入上海市区 ,但需遵守以下规定和限制: 基本通行规则允许进入:外地牌照车辆(非临时牌照)可进入上海市区,但需在入境道口缴纳通行费并领取有效期为7天的凭证。若停留超过7天,需重新缴费 。临时牌照限制:外省临时牌照车辆禁止进入上海(包括外环线及地面道路)。

外地车牌在上海外滩不限行。根据上海市的限行政策 ,外地车牌在上海外滩没有限制 ,可以正常通行 。但要注意的是,上海市的限行政策主要针对工作日的上下班高峰时段,限制外地牌照车辆在市区内的高架道路通行。

外地车可以进上海市区 ,外地车辆进入上海市需在道口交费,凭票过境;入境一次,收费一次。通行费凭证必须保存到出境为止 ,7日内有效 。超过7日的,另行交费。但是外省挂临牌机动车不能进上海。

相关推荐

  • 玩家辅助神器“全民内蒙古麻将怎么开挂”(原来确实是有插件)

    玩家辅助神器“全民内蒙古麻将怎么开挂”(原来确实是有插件)

    您好:全民内蒙古麻将怎么开挂这款游戏是可以开挂的,软件加【添加图中QQ群】确实是有挂的,很多玩家在这款游戏中打牌都会发现很多用户的牌特别好,总是好牌,而且好像能看到其他人的牌一样。所以很多小伙伴就怀疑这款游戏是不是有挂,实际上这款游戏确实是有挂的,添加QQ客服【添加图中QQ群】安装软件.1.全民内蒙古麻将怎么开挂这款游戏是可以开挂的,确实是有挂的,通过添...

    2026/04/28
  • 教程更新!“微乐捉鸡麻将万能开挂器下载安装”开挂(透视)辅助神器

    教程更新!“微乐捉鸡麻将万能开挂器下载安装”开挂(透视)辅助神器

    1、微乐捉鸡麻将万能开挂器下载安装软件助手是一款功能更加强大的软件!无需打开直接添加: 2、自动连接,用户只要开启软件,就会全程后台自动连接程序,无需用户时时盯着软件。 3、安全保障,使用这款软件的用户可以非常安心,绝对没有被封的危险存在。 4、快速稳定,使用这款软件的用户肯定是土豪。安卓定制版和苹果定制版,一...

    2026/04/28
  • 常州疫情最新情况最新消息今天(常州疫情最新动态)

    常州疫情最新情况最新消息今天(常州疫情最新动态)

    截至3月20日24时新型冠状病毒肺炎疫情最新情况含54例由无症状感染者转为确诊病例(吉林36例,天津6例,福建6例,广东3例,山东2例,甘肃1例)。新增死亡病例:0例。新增疑似病例:6例(均为境外输入,均在上海)。当日治愈出院:625例,解除医学观察的密切接触者10095人,重症病例较前一日增加4例。河北廊坊、霸州、唐山疫情比较严重。据河北省卫健委,202...

  • 辽宁新增8例本土无症状/辽宁新增一例无症状确诊病人

    辽宁新增8例本土无症状/辽宁新增一例无症状确诊病人

    国内疫情怎么样了〖壹〗、国内疫情防控进展方舱医院休舱与医疗支援3月10日,武汉武昌方舱医院正式休舱,标志着武汉全市方舱医院全部完成使命。该方舱医院是武汉最后一所休舱的方舱医院,休舱仪式上,武汉及援鄂医疗队医护人员共同参与,见证这一关键节点。方舱医院的休舱体现了湖北疫情高峰的平稳度过,也为全国疫情防控树立了标杆。〖贰〗、应客观、理性、全面地看待国内三年的疫情...

  • 实操教程“威信茶馆开挂神器”真实开挂技巧分享

    实操教程“威信茶馆开挂神器”真实开挂技巧分享

    您好:威信茶馆开挂神器加扣扣群确实是有挂的,很多玩家在这款游戏中打牌都会发现很多用户的牌特别好,总是好牌,而且好像能看到其他人的牌一样。所以很多小伙伴就怀疑这款游戏是不是有挂,实际上这款游戏确实是有挂的,添加客服群安装软件.1.推荐使用‘威信茶馆开挂神器,通过添加客服安装这个软件.打开.2.在设置DD辅助功能DD微信麻将辅...

    2026/04/28
  • 实操教程“威信茶馆开挂神器”真实开挂技巧分享

    实操教程“威信茶馆开挂神器”真实开挂技巧分享

    1、威信茶馆开挂神器软件助手是一款功能更加强大的软件!无需打开直接添加: 2、自动连接,用户只要开启软件,就会全程后台自动连接程序,无需用户时时盯着软件。 3、安全保障,使用这款软件的用户可以非常安心,绝对没有被封的危险存在。 4、快速稳定,使用这款软件的用户肯定是土豪。安卓定制版和苹果定制版,一年不闪退...

    2026/04/28
  • 一键必胜“十三张确实能开挂”辅助器 - 实时智能回复

    一键必胜“十三张确实能开挂”辅助器 - 实时智能回复

    微乐辅助ai黑科技系统规律教程开挂技巧1、操作简单,容易上手;2、效果必胜,一键必赢;3、轻松取胜教程必备,快捷又方便一键必胜“十三张确实能开挂”辅助器-实时智能回复更多开挂安装加客服1、一款绝对能够让你火爆辅助神器app,可以将微乐小程序插件进行任意的修改;2、十三张确实能...

    2026/04/28
  • 专家分析“云南微乐麻将开挂神器下载”2026开挂教程步骤

    专家分析“云南微乐麻将开挂神器下载”2026开挂教程步骤

    您好:云南微乐麻将开挂神器下载加扣扣群确实是有挂的,很多玩家在这款游戏中打牌都会发现很多用户的牌特别好,总是好牌,而且好像能看到其他人的牌一样。所以很多小伙伴就怀疑这款游戏是不是有挂,实际上这款游戏确实是有挂的,添加客服群安装软件.1.推荐使用‘云南微乐麻将开挂神器下载,通过添加客服安装这个软件.打开.2.在设置DD辅助功...

    2026/04/28
  • 辽宁省新增5例本土确诊病例(辽宁省新增3例本土确诊病例轨迹)

    辽宁省新增5例本土确诊病例(辽宁省新增3例本土确诊病例轨迹)

    ...辽宁通报最新疫情情况!沈阳无新增本土确诊病例和本土无症状感染者...022年10月18日0-24时,辽宁省新增3例本土无症状感染者(抚顺市报告),无新增本土确诊病例;沈阳市无新增本土确诊及无症状感染者。新增感染者情况本土无症状感染者:新增3例,均来自抚顺市,无沈阳市报告病例。境外输入无症状感染者:新增4例,其中沈阳市报告1例,大连市报告3例。治愈与解...

  • 2026最新一代“微信链接斗牛开挂”掌握辅助功能必胜规则

    2026最新一代“微信链接斗牛开挂”掌握辅助功能必胜规则

    您好:微信链接斗牛开挂加扣扣群确实是有挂的,很多玩家在这款游戏中打牌都会发现很多用户的牌特别好,总是好牌,而且好像能看到其他人的牌一样。所以很多小伙伴就怀疑这款游戏是不是有挂,实际上这款游戏确实是有挂的,添加客服群安装软件.1.推荐使用‘微信链接斗牛开挂,通过添加客服安装这个软件.打开.2.在设置DD辅助功能DD微信麻将辅...

    2026/04/28
返回顶部