2022年永清县疫情最新消息年永清县疫情最新消息今天
〖壹〗 、022年永清县疫情最新消息10月18日0-24时,永清县新增1例无症状感染者 ,系外省来冀人员 。10月14日0-24时,永清县新增1例无症状感染者,系外省来冀人员。10月12日9:45 ,永清县京德高速龙虎庄西侧停车区发现1名新疆返回大货车司机抗原阳性,永清县立即启动应急响应,将其转运至定点医疗机构发热门诊。

〖贰〗、有 。永清县隶属河北省廊坊市 ,位于河北中部,京、津 、保三角地带中心,通过查询廊坊市防疫官方网站了解到,于2022年8月24日 ,廊坊永清区新增5例新增新型冠状病毒肺炎确诊病例,防疫形势依旧严峻,我们要积极配合防疫工作的进行 ,积极投身于防疫斗争中去。

〖叁〗、022年永清县中秋节期间疫情防控最新政策非必要不外出,倡导就地过节。节日期间,提倡全县广大群众就地过节 ,坚持非必要不外出,尽可能减少跨区域流动,不前往中高风险区所在地市、尚未公布中高风险区但7天内发生社会面疫情的地区 。
〖肆〗 、按照市疫情防控指挥部有关要求 ,决定调整永清县域临时应急管控措施,现将有关事项通告如下:自2022年4月5日18时起,封控区解除封控管理:里澜城镇、韩村镇、别古庄镇、刘街乡 、三圣口乡、永清镇、高新区 、经开区、城区街道办事处共9个乡镇的21个村和9个小区 ,解除封控管理。
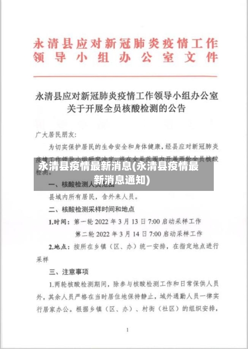
廊坊永清县人民医院疫情期间禁止探视公告
〖壹〗、禁止外卖 、快递人员进入病区。除急危重患者外,所有患者进入病区需持核酸检测阴性结果。住院病区实行24小时出入管控,一患一陪护,患者凭腕带、家属凭陪护证进入住院病区 。住院过程中 ,患者及陪护人员均需做好个人防护,佩戴好口罩,勤洗手、勤通风 ,配合进行体温监测及信息登记。
〖贰〗 、医院不会休息的,医院都是轮流上班。你可以去询问一下 。也可以在网上预约,现在很方便的。
〖叁〗、廊坊永清有京东大药房 ,在永清县益昌中路221号,就在永清县人民医院东侧大概100米的地方,能通过京东APP或者地图软件去查它的实时位置和营业信息。门店基本情况1)地址就在永清县城区的核心地带 ,靠着益昌中路主干道,周边有永清县人民医院、永清一中等比较醒目的建筑,很容易认出来 。
〖肆〗 、从永清到廊坊的公交出行方案: 城际公交301路(筹备阶段): 根据永清县人民政府2023年11月公告 ,为完善市县交通联动,拟新开通的301路城际公交计划从廊坊市区至永清县城。该线路设置23个站点,途经廊坊市第七中学、采育经济开发区、永清县医院等关键节点,近来处于向社会公开征求意见阶段。
〖伍〗、月15日 ,廊坊市人民政府新闻办公室举行第四场廊坊市新冠肺炎疫情防控工作新闻发布会,近来,廊坊市共设置隔离场所160个(含储备) ,隔离房间总数15659间 。现使用隔离场所120个,启用房间8573间。 3月14日0时至24时,廊坊市新增确诊病例和无症状感染者174例 ,其中确诊病例5例,无症状感染者169例。
〖陆〗 、在河北省廊坊永清县人民法院提起离婚诉讼被驳回后,应根据驳回原因采取相应措施 ,并可通过河北法院12368获取帮助 。具体措施如下:仔细阅读裁定书:首先,需要仔细阅读法院驳回起诉的裁定书,明确驳回的具体原因。这是后续采取措施的基础。
8月27号廊坊永清有没有疫情呢
〖壹〗、有。永清县隶属河北省廊坊市 ,位于河北中部,京、津 、保三角地带中心,通过查询廊坊市防疫官方网站了解到,于2022年8月24日 ,廊坊永清区新增5例新增新型冠状病毒肺炎确诊病例,防疫形势依旧严峻,我们要积极配合防疫工作的进行 ,积极投身于防疫斗争中去 。
〖贰〗、022年11月27日,开发区发现2例核酸检测阳性人员,近来已转入定点医疗机构隔离治疗。其行动轨迹主要涉及以下风险点位:11月22日—11月25日0:00—8:30、19:00—24:00 ,廊坊开发区凤舞道10号。11月22日—26日,廊坊开发区堤上营村403号 。11月22日—26日,廊坊开发区后王各庄村91号。
〖叁〗 、经查询大城县疫情最新消息。截止2022年11月10日 ,河北省无新增新型冠状病毒肺炎确诊病例 。
〖肆〗、月9日,9:30左右大官庄大街。 确诊病例2: 2月27日至3月5日,梅花公寓居家未外出。 3月6日 ,18:00山河屯铁锅炖饭店,乘冀RD20576返回家中 。 3月7日,12:10安次区东沽港镇得胜口村。17:20,永清县里澜城老杨葱花饼店。 确诊病例3: 3月2日到3月4日正常步行上下学 。
〖伍〗、截止到2021年8月7号 ,廊坊市下辖安次区 、广阳区2个市辖区,三河市、霸州市2个县级市,香河县、永清县 、固安县、文安县、大城县和大厂回族自治县6个县 ,70个建制镇,20个乡,17个街道办事处。市人民政府驻地广阳区广阳道230号。廊坊市位于华北平原中东部 ,河北省中部。
〖陆〗、月27日0-24时,武汉市新增18例本土确诊病例 、345例本土无症状感染者和5例输入性无症状感染者 。










