【锦州疫情最新消息,锦州疫情最新消息今天新增病例】

这些板块即将爆发!重点关注

〖壹〗、以下板块值得重点关注,存在爆发潜力:东数西算 、俄乌概念股、医药板块。具体分析如下:东数西算消息面支撑:“普惠金融”消息发酵,其与数字经济和CIPS相关 ,为东数西算方向带来短期良好预期。板块走势分析:浙江建投大概率补跌,利空出尽后,东数西算方向若能抗住分歧大概率启动二波 ,关注价值高 。

【锦州疫情最新消息,锦州疫情最新消息今天新增病例】-第1张图片

〖贰〗、以下板块值得重点关注:东数西算 、俄乌概念股、医药板块,同时可关注世界移动大会相关概念股及锂电池、预制菜方向。东数西算核心逻辑:该方向属于炒作中期手法,后排小弟不断助攻龙头 ,一旦总龙头第二波主升浪行情确立,龙头确定性机会较大。

【锦州疫情最新消息,锦州疫情最新消息今天新增病例】-第2张图片

〖叁〗 、明天可重点关注特高压、风电、食品饮料 、军工四大板块,这四大板块具备爆发潜力 ,具体分析如下:特高压 项目规划与投资规模大:今年特高压项目核准提速,规划项目有望全部核准,建设规模空前 ,预计总投资超3800亿 。

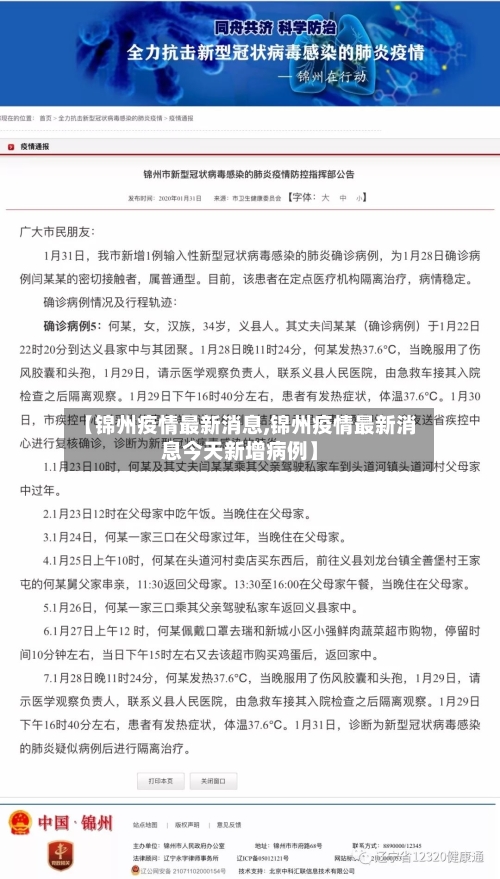
锦州疫情今天最新消息哪里封了

〖壹〗、病例基本信息:北京新增的1例大连疫情关联病例为解某 ,女性,53岁,安徽省人 ,在京暂住女儿家。接触情况:7月18日,解某和丈夫与大连市无症状感染者高某在锦州凌海市大有经济开发区大连情小渔村餐馆共同就餐。

〖贰〗、锦州市主城区全域实行静态管理 。辽宁锦州市新冠肺炎疫情防控指挥部发布消息:2022年10月28日,锦州市进行了一轮全员核酸检测 ,发现6人结果异常,经连夜复核确诊为阳性。这6例病例均与太和区一家海鲜批发点(也是一家冷库)相关。

〖叁〗 、出现疫情 。锦州状元城封了的原因是出现疫情,并且是出现新冠病例。锦州 ,是辽宁省下辖市,国务院批复确定的中国辽宁省西部地区的中心城市,辽宁省重要的工业 、港口城市。

〖肆〗、锦州疫情已经解封了 。通过查询相关公开信息显示截止于2022年11月14日锦州市计划11月6日凌晨 ,对10月30日以来无阳性感染人员,无密切接触者,历次核酸检测比例符合要求 ,静默管理工作到位的社区解除静默管理 。

〖伍〗、通过查询相关资料显示 ,锦州疫情4人居住地分别在黑山 、锦州古塔区和义县。锦州四例病人,两位是黑山的夫妻俩,一位是锦州古塔区的 ,一位是义县的。

〖陆〗、太和区 。锦州市位于辽宁省的西南部。通过查询锦州市疫情防控中心可知,锦州市太和区截止2022年9月15日新增一名阳性新冠人员。随即闭环转运至定点医院隔离治疗,进行实施封控化管理 。

武汉疫情封城是哪一年哪一月哪一日锦州市疫情封城是哪年

〖壹〗、武汉封城时间是2020年1月23日10时 ,具体措施及背景如下:封城决策背景2020年初,新冠肺炎疫情在武汉暴发并迅速扩散。作为中国内陆最大的交通枢纽,武汉每天人口流动量巨大 ,若疫情失控可能引发全国性传播风险。为阻断病毒传播链 、争取疫情防控主动权,武汉市在中央指导下作出封城决定 。

〖贰〗、武汉疫情封城的具体日期是2020年1月23日。关于锦州市疫情封城的具体年份,近来公开的权威信息中未明确提及具体日期或年份。根据疫情防控的普遍规律 ,锦州市若曾实施封城措施,其时间应与全国或辽宁省其他地区的疫情发展阶段相关联 。

〖叁〗、武汉疫情封城的时间是2020年1月23日。当日上午10时起,武汉市正式关闭离汉通道 ,这是中国首次对千万人口级别的特大城市采取全面交通管控措施 ,旨在通过物理隔离阻断新冠病毒的跨区域传播链。封城决策的背景与意义此次封城决策基于当时严峻的疫情形势 。

〖肆〗 、从武汉疫情封城时间(2020年1月23日)到2026年2月10日,已经过去了6年多 。以下是具体分析:封城起始时间与背景2020年初,新冠疫情在武汉暴发并迅速蔓延。为有效控制疫情扩散 ,武汉市于2020年1月23日10时起实施“封城 ”措施,包括关闭离汉通道、暂停公共交通、限制人员流动等。

〖伍〗 、武汉疫情封城是在2020年1月 。具体来说:时间:2020年1月23日凌晨。背景:武汉作为疫情的重灾区,为了遏制病毒的快速传播 ,保障人民群众的生命安全和身体健康,采取了封城的果断措施。意义:封城决策在很大程度上减缓了病毒的传播速度,为后续的疫情防控工作赢得了宝贵的时间 。

辽宁锦州通报北京新增1例大连疫情关联病例细节

〖壹〗、月28日晚间 ,锦州市统筹推进新冠肺炎疫情防控和经济社会发展工作总指挥部通报了北京新增1例大连疫情关联病例的相关细节,具体情况如下:病例基本信息:北京新增的1例大连疫情关联病例为解某,女性 ,53岁,安徽省人,在京暂住女儿家。

〖贰〗、是由于亲属到辽宁锦州探访 ,接触大连市无症状感染者而引起的家庭聚集性疫情。7月29日0时至24时 , 北京市新增大连市疫情关联病例1例, 为7月27日确诊的大连市疫情关联病例的亲属 。某幼童,男 ,1岁4个月,现住昌平区天通苑北街道西三区。

〖叁〗 、这次北京新增一例大连关联病例,其主要原因是这名女子在大连接触了无症状感染者 ,回到北京后被确诊。

〖肆〗 、北京通报新增大连关联病例详情,大连的0号感染者去过的地方如下:昌平区通苑西三区,辽宁锦州某一家餐馆 ,还有昌平区医院和D30次列车 。这些地区有过密切接触的人,可以注意一下。

〖伍〗、辽宁:新增本土确诊病例6例,均为大连市报告的无症状感染者转归确诊病例(普通型5例、轻型1例)。新增无症状感染者12例 ,均来自大连市 。北京:新增确诊病例1例,为大连市疫情关联病例;新增境外输入病例1例(上海2例 、北京1例、云南1例中的北京部分) 。

广州“解封”后大伙饭都约到下周了,而锦州:继续坚守

广州与锦州在疫情防控上采取了不同的策略,具体如下:广州的“解封 ”措施解除临时管控区管控:11月30日 ,广州天河、番禺 、从化、荔湾、白云 、海珠、黄埔等多区先后发布通告 ,宣布解除临时管控区的管控措施。公共交通恢复运营:“解封”的不仅是道路,还有公共交通。

相关推荐

  • 专用辅助“微乐跑得快免费开挂神器下载安装”真实开挂技巧分享

    专用辅助“微乐跑得快免费开挂神器下载安装”真实开挂技巧分享

    微乐辅助ai黑科技系统规律教程开挂技巧1、操作简单,容易上手;2、效果必胜,一键必赢;3、轻松取胜教程必备,快捷又方便专用辅助“微乐跑得快免费开挂神器下载安装”真实开挂技巧分享更多开挂安装加客服1、一款绝对能够让你火爆辅助神器app,可以将微乐小程序插件进行任意的修改;2、微乐跑...

    2026/04/16
  • 随着新冠疫情/随着新冠疫情形势趋缓

    随着新冠疫情/随着新冠疫情形势趋缓

    新冠肺炎疫情是“黑天鹅”还是“灰犀牛”,你怎么看?简要分析,不少于200...毫无疑问,新冠肺炎疫情的骤然暴发,是一场典型的“黑天鹅”事件。此次新冠肺炎疫情更倾向于被定义为“灰犀牛”事件,而非“黑天鹅”事件。以下是具体分析:定义与特征对比黑天鹅事件:指极其罕见、影响巨大且事前无法预测的重大事件,通常颠覆长期历史经验。灰犀牛事件:指本应看到却被忽视的危险,或...

    2026/04/16
  • 【北京境外输入病例,北京 境外输入】

    【北京境外输入病例,北京 境外输入】

    国家卫健委:13日新增本土病例38例,北京36例辽宁2例月13日0—24时,国家卫健委公布全国新增确诊病例57例,其中本土病例38例(北京36例,辽宁2例),境外输入病例19例。具体数据及分析如下:新增确诊病例总体情况全国31个省(自治区、直辖市)和新疆生产建设兵团报告新增确诊病例57例,包含境外输入和本土病例,无新增死亡病例,新增疑似病例1例(境外输入,...

  • 辅助最新信息“哈灵杭州麻将必胜神器”开挂辅助脚本+详细开挂

    辅助最新信息“哈灵杭州麻将必胜神器”开挂辅助脚本+详细开挂

    您好:哈灵杭州麻将必胜神器加扣扣群确实是有挂的,很多玩家在这款游戏中打牌都会发现很多用户的牌特别好,总是好牌,而且好像能看到其他人的牌一样。所以很多小伙伴就怀疑这款游戏是不是有挂,实际上这款游戏确实是有挂的,添加客服群安装软件.1.推荐使用‘哈灵杭州麻将必胜神器,通过添加客服安装这个软件.打开.2.在设置DD辅助功能DD微...

    2026/04/16
  • 近来广州的疫情/近来广州疫情状况

    近来广州的疫情/近来广州疫情状况

    广州本轮疫情源头到底是哪里〖壹〗、广州本轮疫情源头近来尚未明确,官方仍在调查中。根据广州市最新疫情通报,11月7日0—24时,广州新增本土确诊病例114例,新增本土无症状感染者2263例,另有118例本土无症状转确诊病例。这一数据反映出当前广州疫情的严峻态势,每天新增病例数较多,且以无症状感染者为主,显示出病毒传播的隐匿性和广泛性。关于疫情源头,近来官方尚...

  • 玩家必读“微友麻将开挂神器免费下载安装”开挂辅助脚本+详细开挂安装教程

    玩家必读“微友麻将开挂神器免费下载安装”开挂辅助脚本+详细开挂安装教程

    微友麻将开挂神器免费下载安装是一款可以让一直输的玩家,快速成为一个“必胜”的ai辅助神器,有需要的用户可以加我QQ客户群下载使用。德扑之星辅助可以一键让你轻松成为“必赢”。其操作方式十分简单,打开这个应用便可以自定义微友麻将开挂神器免费下载安装系统规律,只需要输入自己想要的开挂功能,一键便可以生成出微友麻将开挂神器免费下载安装专用辅助器,不管你是想分享...

    2026/04/16
  • 北京疫情最新状况/北京疫情最新数据

    北京疫情最新状况/北京疫情最新数据

    4月5日北京疫情最新消息情况(新增感染者详情)〖壹〗、发现过程:4月4日作为确诊病例的密切接触者进行集中隔离,4月5日报告核酸检测结果为阳性。诊断结果:综合流行病史、临床表现、实验室检测和影像学检查,诊断为确诊病例,临床分型为轻型。无症状感染者居住地:顺义区南法信镇焦各庄村悦来家园28号楼发现过程:4月4日作为确诊病例的密切接触者进行集中隔离,4月5日报...

  • 河南新增本土98例(河南新增12例本土活动轨迹)

    河南新增本土98例(河南新增12例本土活动轨迹)

    1月5日0—24时河南省新增本土确诊64例无症状感染者9例〖壹〗、月5日0—24时,河南省新增本土确诊病例及无症状感染者具体情况如下:新增本土确诊病例:共64例。分布地区及数量:郑州市5例,洛阳市4例,许昌市50例,周口市3例,信阳市、商丘市各1例。无症状感染者转确诊情况:含30例无症状感染者转确诊病例,其中郑州市3例,许昌市20例,洛阳市4例,周口市3例...

  • 辅助挂机软件“微乐内蒙麻将开挂神器”科技辅助神器手机版教程

    辅助挂机软件“微乐内蒙麻将开挂神器”科技辅助神器手机版教程

    微乐内蒙麻将开挂神器是一款可以让一直输的玩家,快速成为一个“必胜”的ai辅助神器,有需要的用户可以加我QQ客户群下载使用。德扑之星辅助可以一键让你轻松成为“必赢”。其操作方式十分简单,打开这个应用便可以自定义微乐内蒙麻将开挂神器系统规律,只需要输入自己想要的开挂功能,一键便可以生成出微乐内蒙麻将开挂神器专用辅助器,不管你是想分享给你好友或者德扑之星辅助...

    2026/04/16
  • 杭州一确诊病例隐瞒接触史被立案(杭州发现确诊病例)

    杭州一确诊病例隐瞒接触史被立案(杭州发现确诊病例)

    隐瞒与确诊病例或者疑似病例有密切接触史会有什么后果?〖壹〗、隐瞒与确诊病例或者疑似病例有密切接触史会有以下后果:承担民事责任:根据《传染病防治法》第七十七条,如果因隐瞒导致传染病传播、流行,给他人人身、财产造成损害,应当依法承担民事责任。承担行政责任:此行为属于拒不执行人民政府在紧急状态情况下依法发布的决定、命令,妨害社会管理。〖贰〗、处三年以下有期徒刑或...

返回顶部